跳到主要內容區
您的瀏覽器不支援JavaScript功能,若網頁功能無法正常使用時,請開啟瀏覽器JavaScript狀態
新北市國民教育地方輔導團
漢堡鈕選單
回首頁
最新消息
國教地方輔導團資訊
領域/議題分團_國小組
領域/議題分團_國中組
地方輔導群分團
網站導覽
Quality Teaching Is Vital for Improving Student Learning
Leading the Way to Effective Teaching and Learning
:::
分類清單
最新消息
國民教育地方輔導團_最新消息
領域|議題分團_最新消息
國民教育地方輔導團資訊
國民教育地方輔導團_組織
國民教育地方輔導團_行事曆
國民教育地方輔導團_各項計畫
國民教育地方輔導團_會議手冊
課程教學領導人工作坊成果冊
分團〔國小組〕
國小國語文
國小英語文
國小數學
國小社會
國小自然科學
國小綜合活動
國小健康與體育
國小藝術
國小生活課程
國小人權教育
國小環境教育
國小STEAM
國小資訊教育
國小性別平等教育
國小本土語-閩語
國小本土語-客語
國小本土語-原語
國小新住民語文
分團〔國中組〕
國中國語文
國中英語文
國中數學
國中社會
國中自然科學
國中綜合活動
國中健康與體育
國中藝術
國中科技
國中人權教育
國中環境教育
國中性別平等教育
地方輔導群分團
教師專業發展輔導分團
學習共同體輔導分團
原住民族教育議題分團
團員公開課例
111學年度公開課例
112學年度公開課例
🎬2024 AI Easy Fun送臺🎥
🎬2025 AI 助攻 E度 Fun送臺🎥
活動花絮
照片館
影音館
資源連結
新北市教育資源
CIRN-國民中小學課程與教學資源整合平臺
人才資料庫
未來教育國際論壇
新北教育豐年季
活動資訊
活動回顧影片
:::
首頁
分團〔國中組〕
國中綜合活動
【國中綜合活動】公告訊息
【國中綜合活動領域】114學年度第2學期分區輔導3場
字體大小調整
小
中
大
您的瀏覽器不支援JavaScript功能,若網頁功能無法正常使用時,請開啟瀏覽器JavaScript狀態
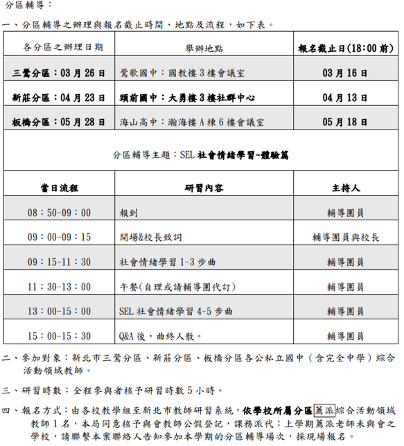
114-2分區輔導3場
114-2分區輔導3場
上午場主題:社會情緒學習~自我覺察、自我管理、社會覺察
下午場主題:社會情緒學習-人際技巧、負責任的決定
瀏覽數:
分享
登入成功
Close (Esc)
Share
Toggle fullscreen
Zoom in/out
Previous (arrow left)
Next (arrow right)